久久国产真实乱对白最新上线,支持成人免费福利专区视频播放与极速下载,《借种生子》电影免费观看

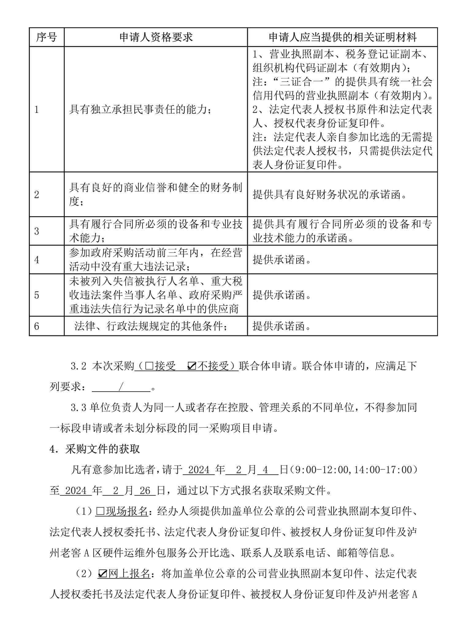
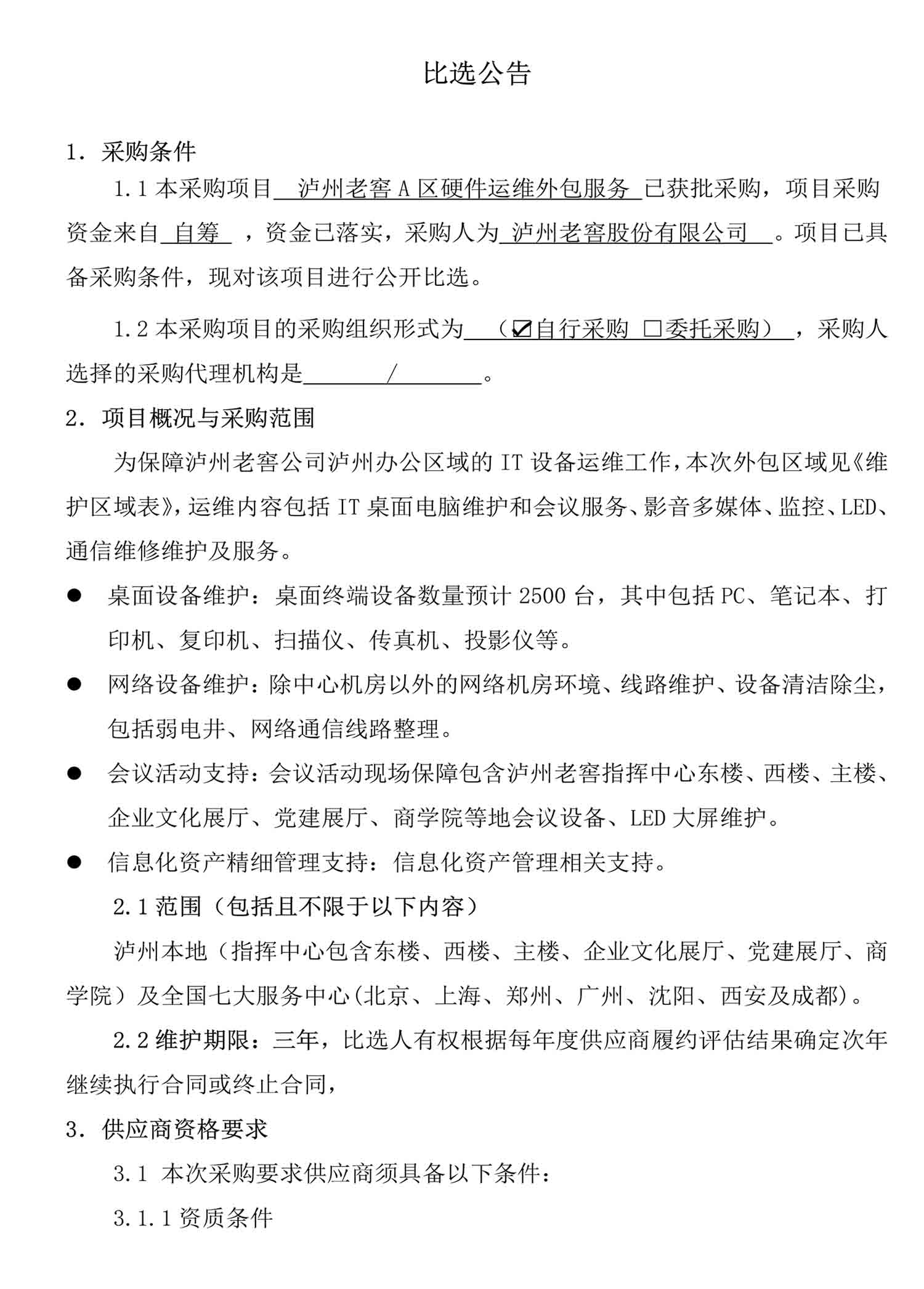
泸州老窖A区硬件运维外包服务比选公告

更新时间:2024-02-03浏览次数:217