新闻资讯
新闻专题
媒体报道
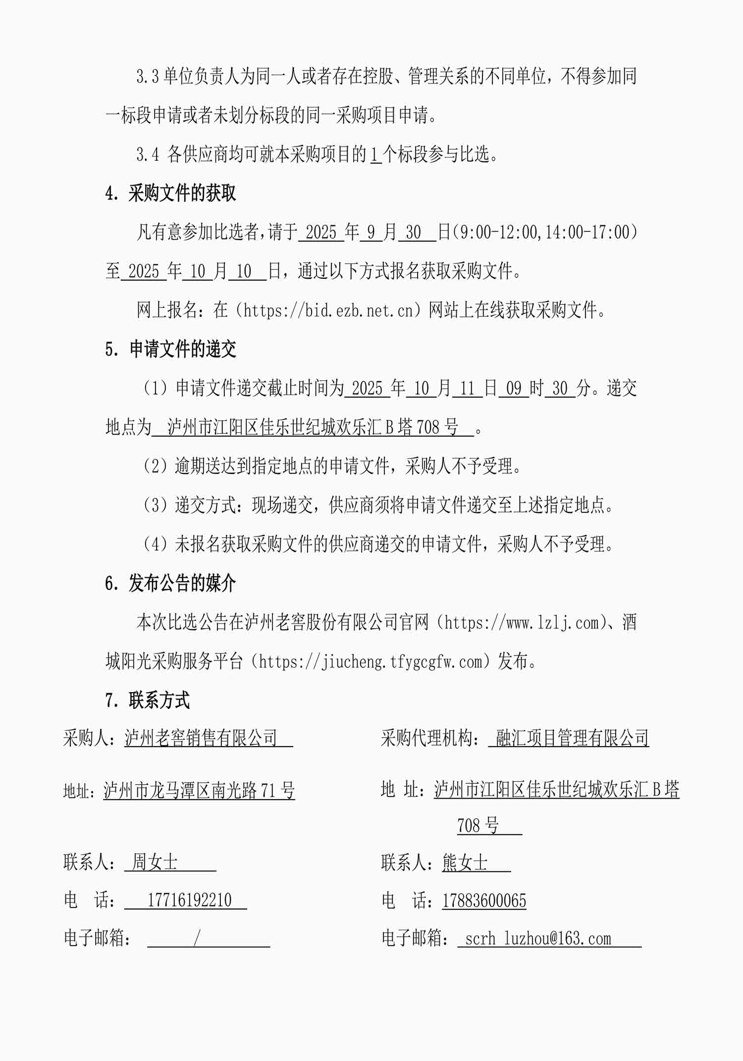
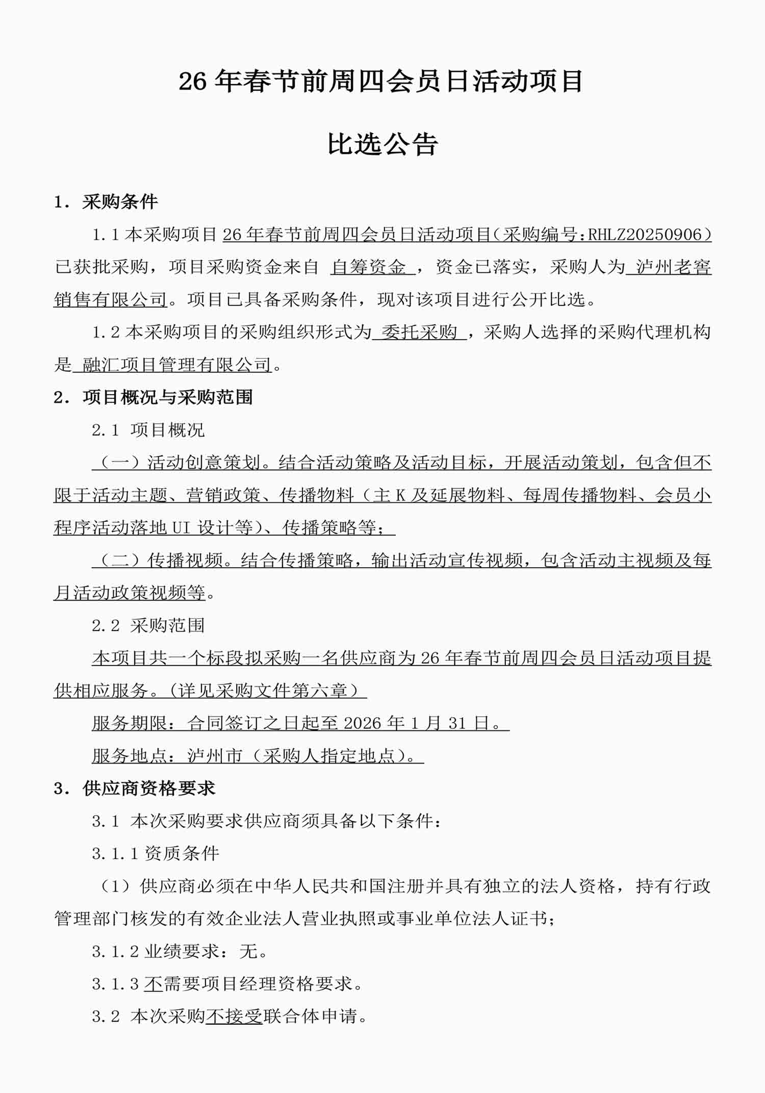
公告
省政府信息
泸州老窖是浓香技艺的开创者、浓香标准的制定者和浓香品牌的塑造者,被誉为“浓香鼻祖”。新中国成立后,在明清36家酿酒作坊基础上,成立了“四川省泸州市曲酒厂”,1994年改制上市为“泸州老窖股份有限公司”,成为全国酿酒行业中率先实行股份制的企业,也是深交所第一家白酒上市企业。
物质文化遗产
非物质文化遗产
七大核心资源
酒里乾坤
老窖故事
诗意浓香
封藏大典
共生哲学
泸州老窖聚焦“双品牌、三品系、大单品”,其中,国窖1573成为中国销售规模超百亿的三大高端白酒品牌之一。
国窖1573
1952
特曲
窖龄酒
高光
头曲
黑盖
二曲
养生酒
新酒业
定制酒
泸州老窖始终秉承“天地同酿 人间共生”的企业哲学,致力于履行国企社会责任、构建良好商业生态,为强国建设和民族复兴贡献力量。
联系片区
广宣招采平台
服务平台
投资者交流
投关资讯
公司治理
公司行情
财务数据
股东回报
研究报告
环境保护
ESG报告
相关政策
视频精选
国窖新闻
国窖影音
浓香文酿
企业介绍
集团高层
股份高层
企业荣誉
下属公司