久久国产真实乱对白最新上线,支持成人免费福利专区视频播放与极速下载,《借种生子》电影免费观看

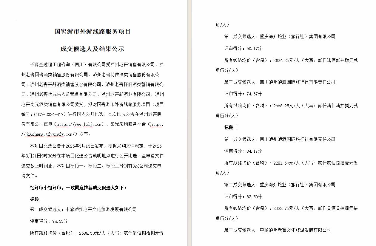
国窖游市外游线路服务项目成交候选人及结果公示

更新时间:2025-03-24浏览次数:12